Users with the approver role can use the Training log to check and verify that all employees have the knowledge required to possess a role in the organization.
The training log only applies for documents with a training requirement.
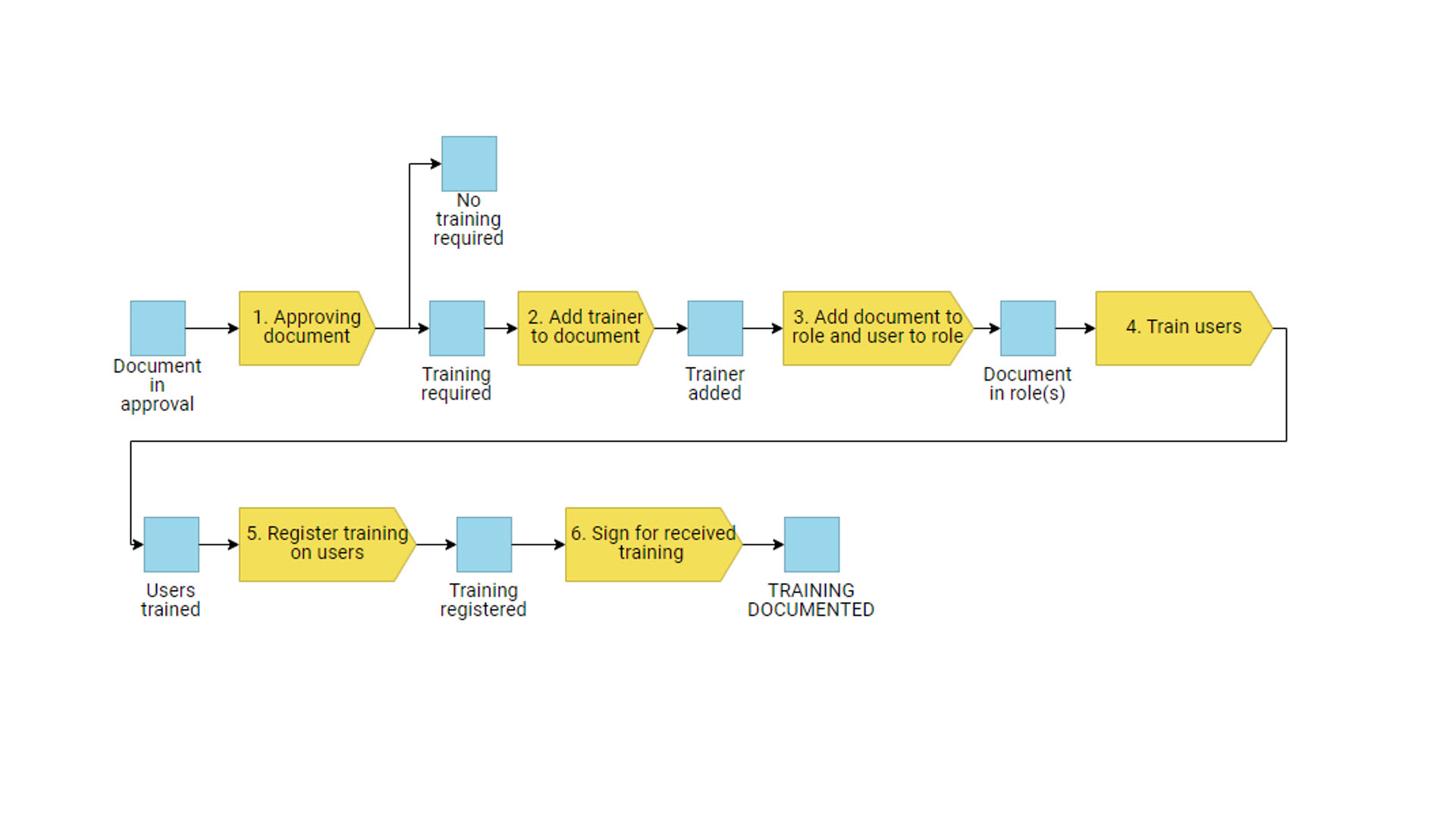
A training requirement is enabled in, and linked to, a document by a user with the responsibility of approving the document.
The approver of the document decides if training is required. Or that a new version warrants new training.
The approver assigns a trainer, who is responsible for performing the training and registering the training efficiently, when completed.
When training is completed the trainee will be notified to sign for the training and that they have read and understood the document.
The Read and understood function works in parallel with the training log, as it applies for all documents that are assigned to read.

The steps in the overview above are listed in the following articles.